##plugins.themes.bootstrap3.article.main##

Dezhen Liu Li Mao Chang Li Yuanyuan Liu Shanshan Jin

Abstract

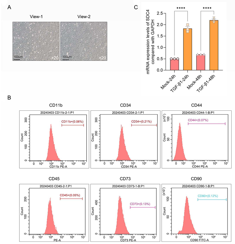
Diabetes mellitus is characterized as a chronic metabolic disorder marked by persistent hyperglycemia. This sustained elevation in blood glucose compromises angiogenesis and contributes to endothelial dysfunction.This study investigates the molecular mechanisms by which transforming growth factor-β1 (TGF-β1) regulates syndecan-4 (SDC4) to modulate Mesenchymal Stem Cell (MSC) function and promote vascular endothelial angiogenesis in type 2 diabetes (T2D). Serum analysis of T2D patients revealed a significant positive correlation between TGF-β1 and SDC4 levels, suggesting a potential regulatory relationship. The results demonstrate that TGF-β1 upregulates SDC4 expression in MSCs through Smad3 activation, which enhances MSC viability and migration. SDC4-mediated suppression of the Wnt/β-catenin signaling pathway led to the observed reduction in β-catenin protein levels. On one hand, SDC4 mitigates vascular endothelial inflammation and oxidative stress by inhibiting the expression of IL-6, IL-1β, and VCAM-1. On the other hand, it is notable that SDC4 modulation can partially counteract the TGF-β1-induced downregulation of key angiogenic factors like VEGF, bFGF, and HGF. This study indicates that SDC4, as a key regulatory molecule in the vascular endothelial self-protection mechanism, can respond to VEGFA signals and interact with vascular endothelial cadherins, thereby promoting angiogenesis. This study demonstrates TGF-β1-induced SDC4 expression in MSCs as a novel therapeutic avenue for managing diabetic vascular complications.

Downloads

Download data is not yet available.

##plugins.themes.bootstrap3.article.details##

Section
Articles